Call us at 09:30 AM - 10:00 PM

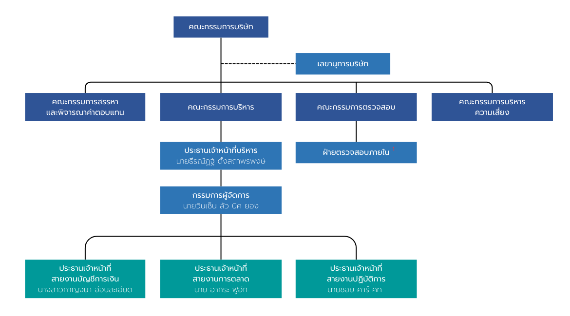
โครงสร้างองค์กร

บริษัท ฮินซิซึ (ประเทศไทย) จำกัด (มหาชน)

ณ วันที่ 30 กันยายน 2567

*บริษัทฯ ได้ว่าจ้างบริษัท เคพีเอ็มจี ภูมิไชย ที่ปรึกษาธุรกิจ จำกัด เป็นผู้ตรวจสอบภายในของบริษัท และบริษัทในเครือ
รายชื่อผู้บริหาร
*นายธีรณัฏฐ์ ตั้งสถาพรพงษ์ ได้รับการแต่งตั้งเป็นประธานเจ้าหน้าที่บริหารแทนนายเชียน ควัน ซิน โดยมีผลตั้งแต่วันที่ 1 กันยายน 2567
*นางสาวกาญจนา อ่อนละเอียด ได้รับการแต่งตั้งเป็นประธานเจ้าหน้าที่บริหารแทนนายธีรณัฏฐ์ ตั้งสถาพรพงษ์ โดยมีผลตั้งแต่วันที่ 1 กันยายน 2567